特朗普终于发现这个事实:病毒传遍世界,在中国却没传开,难道是良心发现...
特朗普为选民们带来的实惠主要有两个方面:经济上的富足,特朗普一方面打压中国企业 ,为美国增加更多的工作岗位,提高美国工人的收入;继续甩锅中国,刺激美国人民对中方的仇视 ,转移选民的视线,煽动民粹主义。

病毒传播范围广,多地新增病例数激增美国政府经常觉得疫情是小儿科很容易处理掉,面对中国的提前向世界的告知而无视 ,在疫情在美国本土发生后,经常推卸责任在于别人处还无视新冠疫情推荐复工,这就造成新冠疫情在最开端造成了传染 ,毕竟一人传染连带的人数是比较多的 。

第四位:成龙成龙是国内唯一一个世界公认没拍过烂片的一位演员,他拍戏的卖命程度是大家有目共睹的,在那个没有威亚没有绿幕的年代 ,每一个危险的动作都是要亲自去演,会有多少人会这样以身试险。

鸽子躲入国王臂弯,老鹰疾飞猛追前来;国王表明救护一切众生的决心 ,老鹰抱怨道:“您渡一切众生,难道我不在一切众生之内吗?为何唯独不受您的悲悯而抢夺我的食物? ”国王说:“我曾发愿,若有众生前来投奔归附 ,必当保护。你需要什么食物?尽管说,我也一定满你的愿 。
先有鸡,后有鸡蛋。比如,著名学术权威亚里士多德说:“蛋能孵出鸟 ,然而鸟类不可能诞生自一枚最初的蛋,不然一定还得有一只最初的鸟去生下这枚蛋。先有蛋,蛋孵出来的鸡还是那只鸡 ,鸡生下的蛋却已不是那个蛋。所有的生命都连为一体,永不停歇地连续变化 。

学生防控疫情的一段话有哪些?
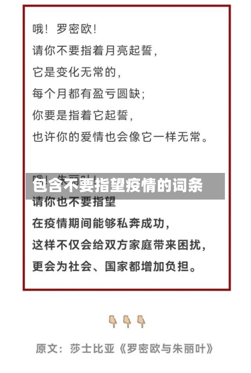
〖壹〗、众志成城抗新冠,万众一心阻疫情 ,武汉加油!中国加油! 强化联防联控,依法落实疫情防控责任! 把风险想得大一些,把问题想得重一些 ,把困难想得多一些。 中国加油!武汉加油!浙江加油!都要加油! 这世间最可依赖的不是别人,而是你自己。不要指望他人,一定要坚强自立 。
〖贰〗 、珍惜健康、做好公民、敬畏自然 、懂得担当 ,是我们抗击疫情的“良方”,也是人生路上至为珍贵的财富。老实在家防感染,丈人来了也得撵。自私自利之心,是立人达人之障 。聚餐就是找死 ,拜年就是害人。
〖叁〗、疫情的发生阻断了我们回家的脚步,阻断了亲人间的见面,却阻断不了爱。坚信我们一定可以早日战胜这场疫情 。一场疫情 ,让我明白,生命的重要,生命才是我们的无价之宝。我相信 ,只要我们坚定信心、同舟共济、科学防治 、精准施策,我们一定会战胜这一次疫情。冬天快要结束,春天也必将来临 。
〖肆〗、有一座城叫“众志成城” ,中国加油! ”遵守社会公德,履行公民义务,众志成城 ,就没有过不去的坎!疫情终会过去,静候春暖花开。期盼疫情早日平息,寒冬过去清风徐来,桃花依然在开 ,我们那时再会。人人都是防疫员,个个都是战斗员。疫情就是命令,防控就是责任 。
这场源于武汉的疫情,改变了多少普通人的命运?
这场源于武汉的疫情 ,从多个方面改变了众多普通人的命运,具体如下:经济收入层面高负债家庭压力骤增:许多背负房贷、车贷等高杠杆的家庭,因疫情收入锐减 ,现金流枯竭。如合肥做婚庆摄影的妹夫,2020 年是婚庆大年,他年前购置新设备 ,原本收入可观。但疫情来袭,当地取消群体性集会活动,婚礼推迟 、婚宴取消 ,他只能拿两千块底薪 。
这场源于武汉的疫情,对众多普通人的命运产生了深刻且广泛的影响,具体如下:收入锐减,经济压力陡增 婚庆行业从业者:妹夫在安徽合肥从事婚庆摄影 ,2020 年是婚庆大年,他年前购置新相机和电脑,准备大干一场。然而疫情来袭 ,当地取消群体性集会活动,婚礼推迟、婚宴取消,他收入骤减。
在中国 ,从武汉封城开始,到全国范围内的严格防控措施,人们的生活节奏被彻底打乱 。无数医护人员挺身而出 ,承担起抗击疫情的重任,他们的英勇行为令人动容。而普通民众,则面临着居家隔离、经济受损 、心理焦虑等多重困境。这场疫情 ,如同一粒巨大的尘埃,落在了每个人的身上,成为了一座难以逾越的大山 。
020年1月23日,武汉因新冠疫情宣布“封城” ,这一日成为全体武汉人刻骨铭心的记忆坐标。 它不仅标记着一座千万人口城市的壮士断腕,更见证了逆境中迸发的人性光辉与民族精神。
在武汉,1309人因新冠肺炎惨烈地离去 在新冠疫情的肆虐下 ,武汉这座英雄的城市经历了前所未有的挑战 。截至2月17日,武汉累计确诊新冠肺炎病例41152例,其中1309人不幸离世。这不仅仅是一串冰冷的数字 ,而是1309个家庭的破碎,是无数生命的消逝。
加文·戴维斯:不要指望世界经济能快速反弹
〖壹〗、加文·戴维斯认为世界经济难以快速反弹,预计到2021年底前全球GDP难以回到疫情暴发前水平 ,具体依据如下:主要经济体受疫情冲击严重,GDP大幅下降全球层面:主要经济体先后进入隔离状态,大多数预测指出2020年一季度全球国内生产总值(GDP)年化降幅可能高达20% ,是2009年大衰退最严重季度的3倍。