疫情新药情况(疫情新药情况怎么写)

人民日报“前十新药”榜单出炉!这些创新药为何能入选?

〖壹〗 、人民日报“前十新药”榜单是依据年度创新、临床突破、药物惠及面 、公众关注度等维度遴选而来。

疫情新药情况(疫情新药情况怎么写)-第1张图片

〖贰〗 、022年8月3日,第〖Fourteen〗、届健康中国论坛发布了“前十新药(国内) ”榜单 ,翰森制药自主研发的首个中国原研口服抗乙肝病毒(HBV)创新药恒沐?(艾米替诺福韦片)荣耀上榜 。这一荣誉不仅彰显了恒沐?在乙肝治疗领域的卓越贡献,更为广大乙肝患者带来了长期安全高效的新选取。

疫情新药情况(疫情新药情况怎么写)-第2张图片

〖叁〗、新药开发中传统民族医药知识产权保护推进保护工作:从政策和制度层面推进传统民族医药知识产权保护,积极开展传统民族医药知识的原产地和药用种源地的认证和注册 ,以保障传统民族医药在新药开发中的权益 ,促进其创新发展。

以色列新冠重症特效药来了!临床二期实验数据显示新药5天内治愈90%重症...

以色列研发的抗新冠肺炎新药“EXO-CD24 ”在二期临床试验中取得积极成果,90%以上重症患者在5天内治愈出院,且未出现严重副作用或死亡病例 。试验背景与结果试验地点与参与者:由于以色列国内重症患者数量较少 ,二期试验在希腊多所医院进行,共90名重症患者参与 。

以色列新药EXO-CD24的二期临床结果具有一定可信度,但近来尚不能称为“灵丹妙药” ,其对全球疫情的最终影响需后续临床试验验证。

月5日以色列《耶路撒冷邮报》报道称,结果一样令人振奋。在接受EXO-CD24治疗的90例新冠重症患者中,93%在5天或更短的时间内完全治愈出院 ,未能快速治愈的也有积极效果,没有发展到更重的症状,没一例插管或使用呼吸机 ,并且无一例死亡 。

关于“以色列在研新药5天内治愈90%新冠重症者”的说法:近来尚未检索到确切的 、官方发布的关于“以色列研制出5天内治愈90%新冠重症者 ”的新药信息。评估此类说法需关注以下核心要点:药物具体信息:需明确药物名称、类型(如抗病毒、免疫调节剂等)及作用机制。

以色列在研新药以色列最近就公布了一款正在研制的新药,这款药物就是exocd24 。近来这款药物已经进入了二期临床阶段,而二期临床阶段的目的就是观察用药者是否会有不良反应。

以色列新冠肺炎特效药EXO-CD24在一期临床中展现出显著效果 ,5天内治愈30例重症患者中的29例 ,且药物成本较低。

美国疫情观察1:3/5(西雅图)

美国西雅图在疫情初期经历了从首例确诊到社区传播 、社会应对及潜在风险的一系列过程,具体如下:首例确诊与“瑞德西韦”应用首例确诊:1月20日,西雅图确诊美国首例新冠病例 ,患者是一位回国探亲的亚马逊华人工程师 。

H37相关病例:基因组strain编号为USA/CA2/2020,是美国第3例确诊患者,54岁男性 ,来自加州橙郡,此患者去过武汉。H36相关病例:基因组strain编号为USA/CA1/2020,是美国第4例确诊患者 ,38岁男性,1月22日到美国,到达洛杉矶机场后立刻被送往医院 ,此患者去过武汉。

美国回国航班熔断情况有新动态,虽部分航班熔断,但也存在积极信号 ,同时部分航班稳定性可观察分析 。熔断航班情况民航局官宣东航MU588(纽约 - 上海)、厦航MF830(洛杉矶 - 厦门)从1月3日起均熔断2班。美航AA127(达拉斯 - 上海)12月20日航班有可能中招9人 ,1月10/17日仍有被熔断的可能。

这一结论是基于最新研究揭示的结果 。具体来说,病毒很可能在华盛顿州,特别是西雅图地区 ,已经传播接近6周而未被广泛发现 。这一时间点的推断主要基于以下几点:首例病例的确诊:6周以前,即1月19日,美国首例新冠病毒病例在西雅图确诊 ,这是一名30多岁的男子,在武汉旅行后发病。

根据《纽约时报》及相关专家基于美国疾控中心(CDC)模型的预测分析,美国新冠病毒疫情可能导致的死亡人数范围如下:核心预测数据最坏情况(无有效干预措施)感染人数:6亿至14亿人(占美国总人口约48%至65%)。死亡人数:20万至170万人 。

AF382:7月7/14/21日航班有熔断风险。CA934:需观察6月8日航班情况后再判断。CA770(洛杉矶-深圳)6月14日航班累计1~10人输入病例 ,若达5人将熔断7月5/12日航班;若达10人将熔断7月26日、8月2日航班 。需注意可能存在美国-香港-深圳混入病例。

我国科学家发现新冠治疗新药获专利,中医药是一个伟大宝库

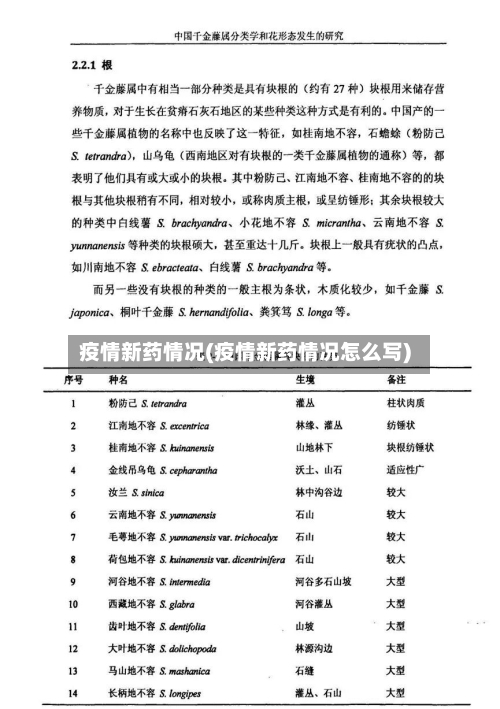
我国科学家发现的千金藤素新冠治疗新药具有显著抑制病毒复制的效果,且中医药在抗疫中展现出独特优势,印证了中国医药学是伟大宝库的论断。 以下为具体分析:千金藤素新药发现及效果新药发现与专利授权:5月10日 ,我国科学家发现的新冠治疗新药获得国家发明专利授权 。该新药核心成分千金藤素是从千金藤属植物中分离出的一种生物碱。

千金藤素的发现与专利情况近期,“我国科学家发现新冠治疗新药并获发明专利”的新闻引发关注,其中千金藤素成为焦点。

我国科学家发现新冠治疗新药并获专利 ,千金藤素抗新冠被发现是首先是对新冠的不断认识 ,其次医药研制人员坚持不懈地去探索;最后就是从中医中找寻的思路 。

新冠治疗新药进展我国科学家发现新冠治疗新药并获发明专利授权,为全球抗疫提供了新的科学手段,体现了我国在医药研发领域的创新能力。

千金藤素相关消息的具体内容近日 ,我国科学家发现的新冠治疗新药获得国家发明专利授权。专利说明书显示,10uM(微摩尔/升)的千金藤素抑制冠状病毒复制的倍数为15393倍 。

极大的安抚了民心,表现出医疗事业方面的伟大进步 。

文章推荐

  • 限定福利“微信链接金花开挂免费版”通用版下载教程

    人民日报“前十新药”榜单出炉!这些创新药为何能入选?〖壹〗、人民日报“前十新药”榜单是依据年度创新、临床突破、药物惠及面、公众关注度等维度遴选而来。〖贰〗、022年8月3日,第〖Fourteen〗、届健康中国论坛发布了“前十新药(国内)”榜单...

    2026年03月24日
    2
  • 狗也有疫情(近来有狗感染新型冠状病毒)

    人民日报“前十新药”榜单出炉!这些创新药为何能入选?〖壹〗、人民日报“前十新药”榜单是依据年度创新、临床突破、药物惠及面、公众关注度等维度遴选而来。〖贰〗、022年8月3日,第〖Fourteen〗、届健康中国论坛发布了“前十新药(国内)”榜单...

    2026年03月24日
    1
  • 推荐一款“随意玩辅助器开挂”(透视)辅助透视教程

    人民日报“前十新药”榜单出炉!这些创新药为何能入选?〖壹〗、人民日报“前十新药”榜单是依据年度创新、临床突破、药物惠及面、公众关注度等维度遴选而来。〖贰〗、022年8月3日,第〖Fourteen〗、届健康中国论坛发布了“前十新药(国内)”榜单...

    2026年03月24日
    2
  • 疫情房子出租/疫情期间房屋出租需要注意什么

    人民日报“前十新药”榜单出炉!这些创新药为何能入选?〖壹〗、人民日报“前十新药”榜单是依据年度创新、临床突破、药物惠及面、公众关注度等维度遴选而来。〖贰〗、022年8月3日,第〖Fourteen〗、届健康中国论坛发布了“前十新药(国内)”榜单...

    2026年03月24日
    0