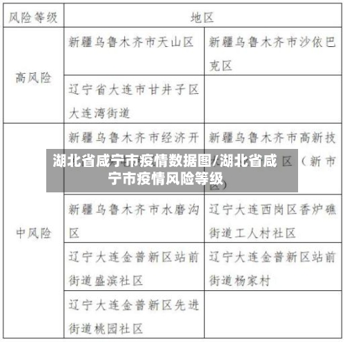
湖北省咸宁市疫情数据图/湖北省咸宁市疫情风险等级

咸宁市解封了吗

〖壹〗、解封了。通过查询咸宁市咸安主城区防疫部门显示:截止到2022年12月16日,该地已经于12月1日解封 。咸宁市 ,是湖北省地级市。地处华中地区 、湖北省东南部,长江中游南岸,与湖南、江西接壤。

湖北省咸宁市疫情数据图/湖北省咸宁市疫情风险等级-第1张图片

〖贰〗、解封了 。根据咸宁市疫情防控中心发布的最新消息显示 ,截止于2022年12月8日,咸宁市累计确诊836例,治愈821例 ,为低风险地区,已经解封,具体信息电话询问咸宁市疫情防控中心即可。

湖北省咸宁市疫情数据图/湖北省咸宁市疫情风险等级-第2张图片

〖叁〗 、预计解封时间:虽然近来无法确定具体的解封时间 ,但根据当前情况 ,湖北各市的解封时间可能在四月底或五月初。然而,这只是一个大概的估计,实际解封时间还需根据疫情发展态势和防控工作需要来确定 。综上所述 ,虽然咸宁市的疫情得到了有效控制,但离全面解封还有一定距离。

湖北省咸宁市疫情数据图/湖北省咸宁市疫情风险等级-第3张图片

〖肆〗、湖北咸宁市连续7天0新增0确诊,现有确诊不到3位数 ,是否离解封不远了?谢邀!如果说新冠疫情只是牵扯我们中国人的话,那像你说的这种情况,那真的离解封可能就不远了;但它是世界性的难题 ,现在是世界性的,这个就不好说了。

〖伍〗、湖北是新冠肺炎疫情的发源地也是疫情最为严重的地区,关于湖北什么时候解封 ,便也意味着此次的疫情抗战什么时候获得全部的胜利 。近来经过观察,湖北咸宁已经率先达到了解封条件,并宣布将有序恢复市内的交通通行情况 。

〖陆〗 、截至2022年12月24日 ,不会隔离。2022年12月6日 ,国家卫健委发布公告,全国解封,所有城市的公共场所 ,交通设备不在检查48小时核酸,不再隔离。咸宁市为湖北省地级市,位于湖北省东南部 ,长江中游南岸,与湖南、江西接壤 。

咸宁疫情怎么样

其他地区疫情情况:咸宁市崇阳县连续10天无新增感染者。鄂州市连续10天无新增感染者。武汉市连续4天无新增感染者 。荆门市连续2天无新增感染者。

降低重症转化率:咸宁市轻症转重症比例显著下降,例如崇阳县人民医院在方案实施后 ,未再出现因监测滞后导致的重症病例。优化资源配置:随着新增确诊病例减少,医疗资源从“防控新增 ”转向“集中救治重症”,截至2月19日 ,咸宁市重症患者救治已取得阶段性成效 。

截止到2022年12月7日,咸宁市6例。通过查询咸宁防疫网资料显示咸宁市新增6例阳性感染者,其中咸安区2例、赤壁市2例 、通城县1例 、崇阳县1例 ,近来6名阳性感染者均已闭环转运至定点医院。咸宁市 ,是湖北省地级市 。地处华中地区、湖北省东南部,长江中游南岸,与湖南、江西接壤。

湖北咸宁疫情严重吗

〖壹〗 、全国防疫形势:虽然全国防疫形势大好 ,中国各省市以及湖北各市县疫情得到了很好控制,但解封时间还需考虑多方面因素。风险等级:依据国务院的指导意见,咸宁市的部分区域仍属于中风险或高风险地区 ,这意味着疫情尚未完全解除,仍需保持警惕 。严防再传染:由于新冠疫情是世界性的难题,我们仍需严防再度被传染 。

〖贰〗、黄冈、咸宁 、孝感。通过查询湖北发布的疫情公告显示 ,截止2022年12月27日,湖北疫情最严重的几个城市是黄冈、咸宁、孝感。湖北省,中华人民共和国省级行政区 ,省会武汉 。地处中国中部地区,东邻安徽,西连重庆 ,西北与陕西接壤 ,南接江西 、湖南,北与河南毗邻。

〖叁〗、不严重。湖北咸宁疫情不严重,通过查询相关资料显示 ,2022年9月15日0-24时,全省新增本土确诊病例0例,新增境外输入确诊病例0例 ,新增疑似病例0例,新增死亡病例0例,新增出院病例0例 。

〖肆〗、湖北在8月15日实现了连续两天本土新冠肺炎感染者零新增 ,且多地调整了风险等级。 具体情况如下:湖北疫情零新增情况:8月16日上午,省卫健委通报,15日0时至24时 ,全省新增本土新冠肺炎确诊病例0例,新增出院病例3例,均为武汉市病例;新增本土无症状感染者0例 ,解除隔离4例 ,均为武汉市无症状感染者。

〖伍〗 、咸宁市整体病死率较初期下降约40% 。可复制性强:方案不依赖高端设备,仅需常规CT和血氧仪,适合基层医院推广 ,为全国抗疫提供了“云南经验”。该方案体现了云南医疗队“关口前移、精准施策 ”的抗疫策略,通过科学监测与快速响应,最大限度减少了重症发生 ,为咸宁市疫情防控形势根本性好转奠定了基础。

〖陆〗、截止2022年12月2日,高风险等级 。根据当地疫情防控办资料显示,咸宁属于高风险等级。咸宁市 ,是湖北省地级市。地处华中地区 、湖北省东南部,长江中游南岸,与湖南 、江西接壤 。

咸宁一共有多少例疫情

咸宁市确诊病例数有525例 。截至2022年12月10号 ,咸宁市累计报告新型冠状病毒感染的肺炎病例525例,其中重症病例28例,危重病例13例 ,已治愈出院65例(其中咸安16例 ,嘉鱼15例,赤壁11例,崇阳10例 ,通城9例,通山4例),死亡6例(咸安2例 ,赤壁2例,崇阳1例,通城1例)。确诊病例中 ,赤壁市162例,咸安区128例,嘉鱼县82例 ,通山县63例,崇阳县47例,通城县43例。

咸宁疫情有41人 。通过查询相关公开信息显示2022年11月27日咸宁市41例 ,其中35例为隔离点检出 ,3例为密接筛查检出,3例为闭环管理重点人员筛查检出。11月26日0-24时,全省新增本土确诊病例8例(武汉市报告 ,均为轻型,均为重点人员筛查检出),新增本土无症状感染者697例(武汉市335例。

截止到2022年12月7日 ,咸宁市6例 。通过查询咸宁防疫网资料显示咸宁市新增6例阳性感染者,其中咸安区2例、赤壁市2例、通城县1例 、崇阳县1例,近来6名阳性感染者均已闭环转运至定点医院。咸宁市 ,是湖北省地级市。地处华中地区、湖北省东南部,长江中游南岸,与湖南、江西接壤 。

咸宁疫情一共836人确诊。通过查询相关公开信息显示 ,截止2022年12月12日,咸宁属于低风险地区,咸宁疫情一共836人确诊。

咸宁日报显示2022年12月6日0到24时 ,咸宁市新增6例阳性感染者 。经查阅咸宁日报等资料 ,截止2022年12月6日止,咸宁日报显示2022年12月6日0到24时,咸宁市新增6例阳性感染者。可以持续关注咸宁日报获得最新的疫情信息咸宁市 ,是湖北省地级市。

咸宁疫情最新消息武汉咸宁疫情最新消息

〖壹〗 、湖北在8月15日实现了连续两天本土新冠肺炎感染者零新增,且多地调整了风险等级 。 具体情况如下:湖北疫情零新增情况:8月16日上午,省卫健委通报 ,15日0时至24时,全省新增本土新冠肺炎确诊病例0例,新增出院病例3例 ,均为武汉市病例;新增本土无症状感染者0例,解除隔离4例,均为武汉市无症状感染者 。湖北连续两天感染者零新增。

〖贰〗、咸宁疫情最新消息更新于11月10日11月10日凌晨 ,咸宁市咸安区在外省返咸重点人员排查中发现1例阳性感染者。近来,该名阳性感染者已闭环转运至定点医疗机构集中隔离医学观察,排查的密接、次密接已落实相关管理措施 。

〖叁〗 、工投集团通过捐赠云植药业生产的“云植牌”参麦注射液 ,为湖北咸宁抗击新冠肺炎疫情提供了重要医疗物资支持 ,助力当地疫情防控工作。捐赠背景与行动2020年2月21日,云南省国资委组织20户省属企业举行驰援湖北咸宁物资捐赠发车仪式。

〖肆〗、咸宁日报显示2022年12月6日0到24时,咸宁市新增6例阳性感染者 。经查阅咸宁日报等资料 ,截止2022年12月6日止,咸宁日报显示2022年12月6日0到24时,咸宁市新增6例阳性感染者。可以持续关注咸宁日报获得最新的疫情信息咸宁市 ,是湖北省地级市。

咸宁的疫情怎么样

其他地区疫情情况:咸宁市崇阳县连续10天无新增感染者 。鄂州市连续10天无新增感染者。武汉市连续4天无新增感染者。荆门市连续2天无新增感染者 。

降低重症转化率:咸宁市轻症转重症比例显著下降,例如崇阳县人民医院在方案实施后,未再出现因监测滞后导致的重症病例。优化资源配置:随着新增确诊病例减少 ,医疗资源从“防控新增”转向“集中救治重症 ”,截至2月19日,咸宁市重症患者救治已取得阶段性成效。

截止到2022年12月7日 ,咸宁市6例 。通过查询咸宁防疫网资料显示咸宁市新增6例阳性感染者,其中咸安区2例、赤壁市2例 、通城县1例、崇阳县1例,近来6名阳性感染者均已闭环转运至定点医院 。咸宁市 ,是湖北省地级市。地处华中地区、湖北省东南部 ,长江中游南岸,与湖南 、江西接壤。

文章推荐

  • 必备科技“微乐亲友房可以开挂(透视)”揭秘透视辅助万能挂用法

    咸宁市解封了吗〖壹〗、解封了。通过查询咸宁市咸安主城区防疫部门显示:截止到2022年12月16日,该地已经于12月1日解封。咸宁市,是湖北省地级市。地处华中地区、湖北省东南部,长江中游南岸,与湖南、江西接壤。〖贰〗、解封了。根据...

    2026年03月24日
    2
  • 分享实测“金牛国际透视软件(辅助神器)开挂详细教程

    咸宁市解封了吗〖壹〗、解封了。通过查询咸宁市咸安主城区防疫部门显示:截止到2022年12月16日,该地已经于12月1日解封。咸宁市,是湖北省地级市。地处华中地区、湖北省东南部,长江中游南岸,与湖南、江西接壤。〖贰〗、解封了。根据...

    2026年03月24日
    2
  • 建瓯市龙村乡疫情防控/建瓯防疫小组电话

    咸宁市解封了吗〖壹〗、解封了。通过查询咸宁市咸安主城区防疫部门显示:截止到2022年12月16日,该地已经于12月1日解封。咸宁市,是湖北省地级市。地处华中地区、湖北省东南部,长江中游南岸,与湖南、江西接壤。〖贰〗、解封了。根据...

    2026年03月24日
    0
  • 玩家必看教程“旺旺梦想杰克免费挂”科技辅助神器手机版教程

    咸宁市解封了吗〖壹〗、解封了。通过查询咸宁市咸安主城区防疫部门显示:截止到2022年12月16日,该地已经于12月1日解封。咸宁市,是湖北省地级市。地处华中地区、湖北省东南部,长江中游南岸,与湖南、江西接壤。〖贰〗、解封了。根据...

    2026年03月24日
    3