许昌疫情最新/许昌疫情最新情况通报

许昌市发现?1例新冠肺炎确诊病例和1例无症状感染者的通报

〖壹〗、022年4月18日,许昌市长葛市 、市城乡一体化示范区在对上海点对点返许集中隔离人员核酸检测时 ,分别发现1例新冠肺炎确诊病例和1例无症状感染者,具体通报如下:确诊病例情况 基本信息:朱某某,男 ,许昌市长葛市老城镇人,系援建上海市方舱医院工人。

许昌疫情最新/许昌疫情最新情况通报-第1张图片

〖贰〗、截至2022年1月3日14时,河南禹州新增1例无症状感染者 ,累计报告无症状感染者3例,均已闭环转运至省定点医院救治 。具体信息如下:新增病例通报时间与来源2022年1月3日,河南省许昌市人民政府召开新闻发布会通报 ,截至当日14时 ,禹州市新增1例无症状感染者。信息来源为央视新闻及金融界报道。

许昌疫情最新/许昌疫情最新情况通报-第2张图片

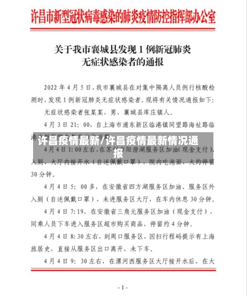
〖叁〗、病毒感染者289:现住址:东城区徐湾社区,系感染者44的同事 。5月1日,11:30到许昌市口腔医院就诊 ,12:00到七一路枣核糕,12:30—13:00到议台路老式拉条店就餐,14:00到陈曹乡周家村 ,14:30—15:00到鄢陵县世纪欢乐园内游玩。

许昌疫情最新/许昌疫情最新情况通报-第3张图片

〖肆〗 、截至3月25日17时,临颍县在对病例病例2(均已由无症状感染者转为确诊病例)的密切接触者流调、管控和核酸检测过程中,发现确诊病例1例、无症状感染者4例 ,具体情况如下:病例3:关系:病例1女儿,临颍县博雅幼儿园学生。住址:临颍县建业桂园10号楼 。

〖伍〗 、临颍县新冠肺炎疫情防控工作指挥部关于新增1例确诊病例和2例无症状感染者的情况通报(2022年20号)3月27日0时-24时,临颍县新增确诊病例1例 ,无症状感染者2例。具体信息如下:病例9:身份关系:系病例4女儿,临颍县樱桃郭学校学生。现住地址:临颍县杜曲镇东徐庄村 。

〖陆〗、截至1月4日12时,河南禹州新增2例确诊病例(均为无症状感染者转确诊) ,新增本土无症状感染者18例 ,累计发现病例20例,均已闭环转运至省定点医院救治 。具体信息如下:新增病例构成 新增确诊病例2例,均由此前报告的无症状感染者转为确诊病例 ,表明部分感染者在病程发展中出现症状。

许昌市关于调整管控措施的通告(2022年5号)

〖壹〗、许昌市新型冠状病毒感染的肺炎疫情防控指挥部办公室发布了关于调整管控措施的通告(2022年5号),具体内容如下:人员流动恢复:除禹州市外,中心城区 、长葛市 、鄢陵县、襄城县人员有序恢复流动。各村庄(小区)可正常出入 ,但需保留出入门岗,并严格执行测温、验码 、戴口罩等措施 。

〖贰〗、封控区、管控区外中小学逐步有序恢复线下教学,各学校根据实际情况 ,严格执行“一校一策 ”,逐校报批,闭环管理 ,严格落实教职员工及学生健康监测和定期核酸检测措施,寄宿制高中 、高校、职业类院校分批分类恢复教学秩序,继续封闭管理 ,幼儿园暂缓复学 ,校外培训机构继续暂停线下教学活动。

〖叁〗、关于调整中心城区封控管控区域的通告根据疫情形势变化,经许昌市疫情防控指挥部研究决定,自5月17日14时起 ,对中心城区部分区域实行分类管理,部分封控 、管控区域进行调整,现将调整情况通告如下:以下区域实行封控区管理东城区:半截河街道桃溪苑小区2号楼1单元。

〖肆〗、关于调整中心城区封控管控区域的通告根据疫情形势变化 ,经许昌市疫情防控指挥部研究决定,自5月21日14时起,对中心城区部分封控、管控区域进行调整 ,现将调整情况通告如下:以下区域由封控区调整为管控区建安区五女店镇:柏茗村 。经济技术开发区龙湖街道:屯北文化大院及沿街门店。

〖伍〗 、经许昌市疫情防控指挥部研究决定,自5月20日12时起,对中心城区部分封控、管控区域进行调整 ,现将调整情况通告如下:以下区域由封控区调整为管控区魏都区西大街道:曹魏古城,魏源广场;南关街道:思故台市场,开源市场 ,新世纪市场;新兴街道:万里家园二区22号院20号楼。

5月21日0时-5月22日18时许昌新增病例轨迹公布

〖壹〗、关于许昌市新增2例确诊病例和5例无症状感染者的情况通报5月21日0时-5月22日18时 ,许昌市除长葛市外共新增2例本土确诊病例,5例无症状感染者,现将具体情况通报如下:病毒感染者390:现住址:东城区祥瑞小区 ,系感染者37389的家庭成员 。5月1日,6:00—7:30 、19:00—20:30在中原世界酒店外篮球场上课。

〖贰〗 、河南省:64例,为本土病例比较多的省份。其中许昌市50例、郑州市5例、洛阳市4例 、周口市3例、商丘市1例、固始县1例 。陕西省:63例 ,全部集中在西安市。浙江省:5例,均在宁波市。病例来源特征 无症状感染者转确诊:本土病例中含30例由无症状感染者转为确诊病例,且全部位于河南省 。

〖叁〗 、022年4月18日 ,许昌市长葛市、市城乡一体化示范区在对上海点对点返许集中隔离人员核酸检测时,分别发现1例新冠肺炎确诊病例和1例无症状感染者,具体通报如下:确诊病例情况 基本信息:朱某某 ,男,许昌市长葛市老城镇人,系援建上海市方舱医院工人 。

〖肆〗、月1日 ,173 ,336,000在许都广场玩,173 ,336,045在学府街老重庆吃火锅。5月2日,8:30—9:15从塔南小区乘坐K3路公交车到许昌技校 ,9336050—10336020乘坐36路公交车到四谷台商业街,11336040乘坐36路公交车回学校。5月3日-7日,在学校做了核酸检测 ,没出门 。5月7日将3336万元运送至集中隔离点进行医学观察。

河南新增无症状感染者19例,其中许昌18例,具体情况如何?

截至1月3日0—24时,河南省新增本土无症状感染者19例,其中许昌市18例 ,具体情况如下:数据来源与背景:根据最新报道,河南省在例行核酸检测中发现多例新冠病毒无症状感染者,已对感染人员进行隔离管控和溯源追踪。此次疫情正值年关将近 ,全国多地出现散发本土疫情 ,需密切关注并加强防范 。

本土无症状感染者19例。1月3日0—24时,河南省新增确诊病例6例,其中本土新增确诊5例(郑州市1例;洛阳市 、许昌市各2例 ,均为无症状感染者转确诊),境外输入确诊病例1例;新增本土无症状感染者19例(郑州市1例,许昌市18例);无新增疑似病例。

截至2022年1月3日14时 ,河南禹州新增1例无症状感染者,累计报告无症状感染者3例,均已闭环转运至省定点医院救治 。具体信息如下:新增病例通报时间与来源2022年1月3日 ,河南省许昌市人民政府召开新闻发布会通报,截至当日14时,禹州市新增1例无症状感染者。信息来源为央视新闻及金融界报道。

近来河南省内疫情已扩散至6地 。4号全天 ,河南省新增本土确诊病例4例,本土无症状感染者18例,分别由 郑州、许昌、周口报告。5日 ,许昌禹州报告再新增7例确诊病例 ,5例无症状感染者。固始和商丘也各新增1名感染者,均与郑州有关 。郑州昨晚(5日)通报,新增核酸阳性病例6例 , 两地调整为中风险地区 。

文章推荐

  • 【疫情火车测温,火车测温准吗】

    许昌市发现?1例新冠肺炎确诊病例和1例无症状感染者的通报〖壹〗、022年4月18日,许昌市长葛市、市城乡一体化示范区在对上海点对点返许集中隔离人员核酸检测时,分别发现1例新冠肺炎确诊病例和1例无症状感染者,具体通报如下:确诊病例情况基本信息:朱某某,男,许昌市长葛市老城镇人,...

    2026年03月19日
    0
  • 【太原疫情询问,太原疫情防控询问】

    许昌市发现?1例新冠肺炎确诊病例和1例无症状感染者的通报〖壹〗、022年4月18日,许昌市长葛市、市城乡一体化示范区在对上海点对点返许集中隔离人员核酸检测时,分别发现1例新冠肺炎确诊病例和1例无症状感染者,具体通报如下:确诊病例情况基本信息:朱某某,男,许昌市长葛市老城镇人,...

    2026年03月19日
    0
  • 明星疫情宣传/明星演的关于疫情

    许昌市发现?1例新冠肺炎确诊病例和1例无症状感染者的通报〖壹〗、022年4月18日,许昌市长葛市、市城乡一体化示范区在对上海点对点返许集中隔离人员核酸检测时,分别发现1例新冠肺炎确诊病例和1例无症状感染者,具体通报如下:确诊病例情况基本信息:朱某某,男,许昌市长葛市老城镇人,...

    2026年03月19日
    0
  • 疫情短语录(疫情经典语录)

    许昌市发现?1例新冠肺炎确诊病例和1例无症状感染者的通报〖壹〗、022年4月18日,许昌市长葛市、市城乡一体化示范区在对上海点对点返许集中隔离人员核酸检测时,分别发现1例新冠肺炎确诊病例和1例无症状感染者,具体通报如下:确诊病例情况基本信息:朱某某,男,许昌市长葛市老城镇人,...

    2026年03月19日
    0